Loading...
Loading...
51% of young professionals need mental health help — but 74% have never used a wellness app.
Product Manager
33M SOM
Non-Clinical Wellness
Young professionals face unique mental health challenges — not severe enough for clinical intervention, but serious enough to affect daily life.
Young professionals reporting challenges
Screened positive for anxiety
Screened positive for depression
Experience burnout weekly
Ages 18-22 feeling lonely
Feel isolated in workplace
High workplace stress
Prefer mobile sessions
"Not severe enough for therapy, but serious enough to affect daily life"
This "middle ground" is underserved by both clinical and consumer wellness solutions.
The mental wellness market is experiencing explosive growth, driven by increased awareness and changing attitudes toward mental health.
express openness to mental health services
Gen Z show greater receptivity
Gen Z (18-24) prefer mobile app-based sessions
The global workforce of Millennials and Gen Z in early to mid-career stages
Global labor force: ~3.5 billion × 75% Millennials & Gen Z × 65% Early/Mid-Career
Subset actively experiencing mental health challenges addressable by non-clinical solutions
51% of young professionals report needing help for emotional/mental health
Young professionals open to utilizing non-clinical digital mental health solutions
70% are open to non-clinical digital solutions
Realistic segment acquirable within initial 3-5 year operational period
Conservative ~5.4% market capture rate
Analysis of 5 key players in the mental wellness space revealed gaps in personalization and professional support integration.
| Competitor | Focus | Strengths | Weaknesses | Personalization | AI-Powered |
|---|---|---|---|---|---|
| Calm | Meditation & Sleep |
|
| Low | |
| Wysa | AI Chatbot Therapy |
|
| Medium | |
| Rocky.ai | AI Coaching |
|
| Medium | |
| Finch | Gamified Self-Care |
|
| Low | |
| Headspace | Meditation & Mindfulness |
|
| Low |
Meditation & Sleep
Strengths
Weaknesses
AI Chatbot Therapy
Strengths
Weaknesses
AI Coaching
Strengths
Weaknesses
Gamified Self-Care
Strengths
Weaknesses
Meditation & Mindfulness
Strengths
Weaknesses
No existing solution combines high personalization, AI-powered insights, and wearable integration specifically for young professionals in the non-clinical space.
Before conducting user research, we identified six key barriers preventing young professionals from using mental wellness apps.
Target users are unaware of non-clinical digital solutions available to them
Skepticism about whether digital tools can provide meaningful support
Preference for informal coping (friends, family) over structured app-based approaches
Existing coping mechanisms (healthy or unhealthy) are hard to replace
Apps are perceived as generic, high-effort, and lacking visible progress
Fear of data exposure and judgment prevents users from engaging openly
Quantitative surveys and qualitative interviews revealed what young professionals actually need — and confirmed our key hypotheses.
30+ responses on wellness habits & pain points
6 in-depth conversations (45-60 min each)
Affinity mapping & persona development
Hypothesis testing & feature prioritization
Interest in monitoring emotions
Experimented with practices
Interest in health data sync
Don't believe apps can truly help
Difficulty articulating feelings
Never tried a wellness app
Content not personalized
Too much time and cognitive load
Felt guilty when missing sessions
Two primary personas emerged from research, representing distinct needs within our target market.
29, Data Scientist
The Analytical Seeker"I don't just want to feel better; I want to understand why I feel what I feel. Give me data, insights, and proven strategies, not just platitudes."
26, Equity Analyst
The Overwhelmed Achiever"The constant pressure of my career is draining me. I need a reset button that doesn't add to my endless to-do list."
Using a Problem Framing Canvas to systematically define the problem space, validate assumptions, and articulate value.
A structured canvas to define the problem space, validate assumptions, and articulate value.
Existing non-clinical digital mental well-being tools are often generic, demand high effort, and fail to demonstrate tangible improvement, leading to user distrust.
Young professionals face high emotional distress that significantly impacts their work, relationships, and overall enjoyment of life.
Despite the potential for digital anonymity, strong user concerns about data privacy and the perceived visibility of their struggles deter engagement.
A significant struggle to clearly explain feelings hinders effective coping and the ability to receive truly personalized and relevant support.
Young Professionals with Mental Health Challenges who are open to utilizing non-clinical digital mental health solutions that a new non-clinical mental well-being solution can realistically acquire within its initial operational period (e.g., 3-5 years).
Survey shows high distrust (80%), Communication Struggle (83%), Low App Adoption (66%) and Poor App Experience.
Confirmed Poor User Experience, Distrust in Reliability, Value Comparison (informal vs. structured coping), and Concerns about Privacy as significant barriers.
A large majority of young professionals are actively struggling with frequent emotional distress, impacting multiple life areas.
Existing digital and informal coping mechanisms are failing to provide adequate or sustainable support, as evidenced by low adoption and high abandonment rates.
There is a strong, unmet demand for personalized, easy-to-use, effective, and private digital solutions that can demonstrate tangible progress.
Addressing these barriers now offers a unique opportunity to create meaningful impact and capture significant market share in the growing digital mental health space.
A non-clinical digital wellness platform that helps young professionals recognize, regulate, and reflect on their mental health.
Self-discovery assessment creates personalized baseline
Daily AI-curated practices adapt to your needs
Guided journaling reveals patterns and progress
Self-Discovery Assessment
Personalized baseline evaluation
Daily Resilience Practice
AI-curated 5-min exercises
Wearable Data Sync
Apple Health/Fitbit integration
Guided Reflection Journal
Prompted journaling with insights
Community Forums
Anonymous peer support
Professional Directory
Vetted therapist connections
Crisis Resources
Hotline integration & detection
Workplace Wellness Portal
B2B dashboard for HR teams
Gamification Layer
Streaks, badges, challenges
Clinical Diagnosis
Not a medical tool
Live Therapy Sessions
Out of scope for MVP
Mapping the key user journeys from onboarding to daily engagement.


Low-fidelity wireframes showing the core user journey. Visual exports from Figma to be added.
Onboarding introduction
Self-discovery questions
Personalized exercises
Bio-rhythm insights
Progress visualization
Smart reminders
It's 7:30 AM. Pratik wakes up to a gentle notification from Unburden. His wearable data shows he only got 5.5 hours of sleep — the app noticed his sleep has been declining this week.
Instead of the usual 5-minute mindfulness exercise, Unburden suggests a shorter 2-minute breathing exercise designed for low-energy mornings. Pratik completes it while his coffee brews.
The app logs this as day 12 of his streak and shows a quick insight: "Your stress levels tend to spike on Wednesdays. Today's practice focuses on pre-emptive calm."
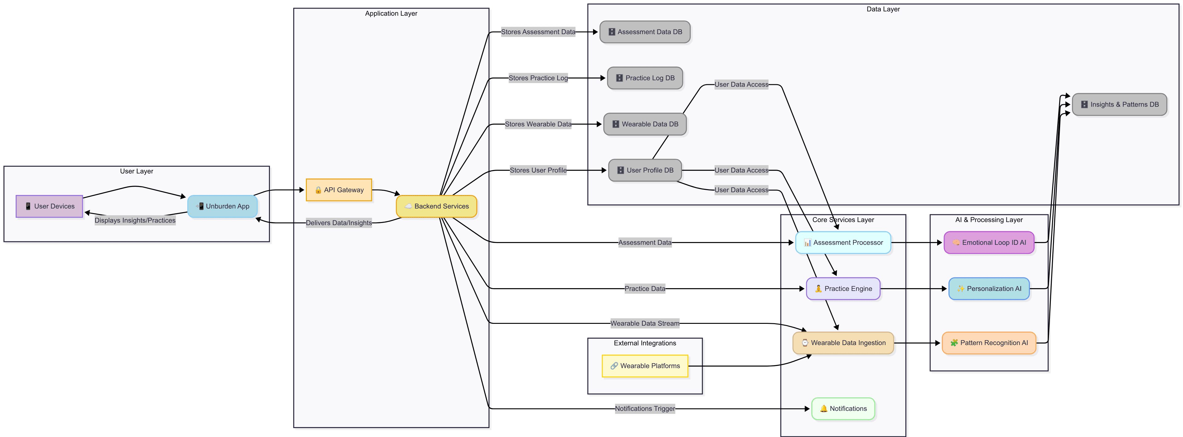
High-level architecture showing the AI-powered personalization engine and data flow.

A sustainable business model combining B2C freemium and B2B2C partnerships.
Free tier with core features, premium subscription for advanced insights
Corporate wellness programs with employer-sponsored access
Referral incentives and social sharing of milestones
B2B sales to HR teams seeking employee wellness solutions
SEO-optimized wellness content and social media presence
A comprehensive metrics framework to track product health and user outcomes.
Core engagement indicator
Industry benchmark for wellness apps
Users finishing onboarding flow
Daily Practice Streak
5+ days avg
Session Duration
5-8 min
Feature Adoption
3+ features/user
Free-to-Premium Conversion
5-8%
NPS Score
50+
Clear criteria for evaluating MVP success and making data-driven launch decisions.
If we hit these metrics, we're ready for broader launch
Red flags that require pivoting or major iteration
1,000 users onboarded, 60% assessment completion
5,000 users, 35% 7-day retention, first premium conversions
10,000 users, 40% retention, 5% premium conversion
This case study demonstrates my approach to product strategy, market analysis, and user-centered feature prioritization.